2022年“浙江制造”認證 質量誠信報告

聲 明
本公司出具的質量誠信報告,是依據國家有關質量法律、法規、規章及相關行業質量標準、規范等進行撰寫。報告中關于公司質量誠信和質量管理情況是公司現狀的真實反映,本公司對報告內容的客觀性負責,對相關論述和結論真實性和科學性負責。該報告已在志通官網http://www.cnztong.com/上公示。
董事長致辭
歡迎你成為志通的一員,也歡迎你加入“非凡匯聚、精英舞臺”的行列。
這是一份手冊,是浙江志通管閥科技有限公司管理每一位家庭成員的基本準則;它也是一份保障,讓你在志通中感受到親人的溫暖,體會到家的溫馨。
志通過去的每一點成就,都依賴于員工的努力。志通明天的每一個進步,從今天開始,都與你的努力密切相關。現在,請隨我們一起,走進志通員工手冊。
志通管閥是一家集閥門設計、研發、生產和銷售為一體的企業。自創辦以來,公司一直秉承“人品與產品同在、產品與質量同飛、遠景與現實騰飛”的奮斗目標,強化管理,注重質量;內強素質,外樹形象,著力打造了志通企業文化,與時俱進,不斷創新,成為了行業的佼佼者。這其中,一支善于管理、技術精湛、團結敬業的高素質團隊,以及其積淀的“生活在志通、成長在志通、學習在志通、活動在志通、健康在志通”的志通企業文化,更是志通成功的基石。我們將以孜孜不倦的創新精神迎接市場的挑戰,以“致力創新、不懈追求、開創未來、走向世界”為經營方針,為公司的前行提供不竭的正能量。
這本手冊,將向你陳述公司的文化,介紹志通內部的規章制度,講述你所擁有的權利,需履行的責任和義務,能夠幫助你盡快融入公司,與公司全體員工同舟共濟、團結協作,形成一股強大的合力,共圖偉業。
今天,你能成為志通管閥的一員,是一份注定的緣分。請堅信,選擇志通,你就踏入了一扇永不關閉的成功之門。
在此,誠摯祝你在志通的大家庭中工作順利、生活愉快、事業有成、幸福安康!
總經理:張維清
企業簡介
浙江志通管閥科技有限公司位于溫州市空港新區,一家專業致力于閥門管件設計生產銷售,主營產品有不銹鋼球閥、不銹鋼閘閥、不銹鋼截止閥、不銹鋼止回閥、不銹鋼管件、不銹鋼法蘭等;公司擁有完善的生產經驗和完善的ISO質量管理體系,TS認證等;從而鑄就了“志通”優良企業,公司堅持以科技制勝,以創新為動力,著力研制生產款式新穎,造形美觀的閥門產品,企業技術力量雄厚,生產工藝先進,檢測設備完善,產品性能卓越,售后服務健全為一體,更是為你選購“志通”牌的閥門管件提供更完善的質量保證和更到位的服務。
近年來,我司加強質量管理,對產品進行了技術改造,改進了工藝流程,不斷的優化了產品結構,提高了產品的科技含量,從而使產品質量穩步提高,結構合理、性能可靠,使用壽命明顯增長。產品暢銷全國各地并遠銷中東、歐美、及東南亞地區,我司的產品以良好的質量贏得各界用戶的依賴和好評。
志通管閥擁有健全的質量保證體系及優良的售后服務體系。多年來,我司始終不渝的貫徹質量第一的方針政策,以“致力創新、不懈追求、開創未來、走向世界”為經營方針,將不斷應用新技術、新工藝、新材料、積極開發新品種為廣大用戶提供更良好的產品和更完善的售后服務。努力成為世界的閥門產品供應商。
竭誠歡迎新老客戶攜手合作,共創輝煌!
“先進的管理體系、嚴格的質量意識、全心全意的服務承諾”,使志通真正成為國內外客戶滿意的合作伙伴。
在加入WTO的今天,志通人更加要以滿腔的激情,為民族的流體產業作出自己應有的貢獻;為企業的明天譜寫出新 的華章。
如今的志通在董事長的率領下,開拓創新,從“志通制造”向“志通創造”不斷躍進,鑄就志通管閥的輝煌。
目 錄
第一章 質量理念 ..........................................................................................7
1.1 公司愿景...................................................................................................7
1.2 企業使命...................................................................................................7
1.3 企業價值觀 .............................................................................................7
1.4 企業理念...................................................................................................7
1.5 質量方針...................................................................................................8
第二章 質量內部管理................................................................................... 9
2.1 質量管理機構...........................................................................................9
2.2 質量管理體系..........................................................................................12
2.3強化質量安全責任....................................................................................12
第三章 質量誠信 ..........................................................................................14
3.1 質量誠信管理...........................................................................................14
3.2 質量文化建設...........................................................................................17
第四章 質量基礎 ..........................................................................................19
4.1 產品標準....................................................................................................19
4.2 計量水平....................................................................................................19
4.3 認證認可情況.............................................................................................19
4.4 特種設備安全管理.....................................................................................19
第五章 產品質量責任......................................................................................21
5.1 產品質量承諾.............................................................................................21
5.2 生產許可情況.............................................................................................22
第六章 質量風險管理......................................................................................23
6.1 質量投訴.....................................................................................................23
6.2 質量風險監測.............................................................................................23
6.3 應急管理.....................................................................................................24
結束語................................................................................................................25
第一章 質量理念
1.1 公司愿景
成為顧客滿意、員工自豪、公眾認可的國內外有影響力的閥門品牌企業
1.2 企業使命
回報員工,奉獻社會
1.3 核心價值觀
以人為本,顧客至上,關注細節,追求卓越
1.4企業理念
我們的經營理念
?以市場需求為導向,以質量取勝求發展
我們的服務理念
?敏銳把握應用趨勢,快捷滿足客戶需求
?以客戶為中心,超越客戶滿意
我們的管理理念
?將選拔人才、培養人才作為重要位置
?尊重和信任每一個員工
?打造學習型團隊,通過持續學習,不斷提高企業和個人的核心競爭力
?堅持原則,強調紀律
?群策群力,提升團隊戰斗力
我們質量理念
?預防為主,持續改進
我們的用人觀
?德才兼備,以德為先,任人唯賢,用人所長
我們的十個標準
?勤奮敬業 誠實正直 勇敢忠誠 樂觀自信 崇尚學習
?積極進取 創新奉獻 充滿激情 重視合作 主人精神
1.5 質量方針
客戶至上,質量為本,全員參與,持續改進,追求卓越
環境與職業健康安全管理方針
預防環境污染,控制安全風險,實施持續改進。
第二章 質量內部管理
2.1 質量管理機構
2.1.1 組織架構圖

2.1.2 管理者代表
經公司管理者任命、并授權其在質量管理體系方面指揮和控制系統。負責推動公司質量方針、目標、戰略的具體實施、評價和改進。具體職責包括:
--按照 ISO 9001:2015《質量管理體系 要求》標準,建設和完善公司質量管理體系,提升質量管理水平;
--根據公司發展的戰略需要,組織更改、修訂和完善《質量手冊》和相關文件;
--宣傳、貫徹公司質量方針,并對各單位質量管理體系運行情況進行監督、考核;
--督促業務部門質量改進計劃實施和質量意識的提升,改善質量管理體系運行效果;
--代表公司就質量管理的有關事宜與外部聯絡和溝通;
--向公司匯報質量管理體系的業績,包括改進的要求。
2.1.3 質檢部
質檢部崗位機構圖

公司設有獨立的質量管理部門,該部門主要職責有:
a.貫徹公司質量、環境、職業健康安全方針和目標;
b.負責公司目標、指標和管理方案的歸口管理,對各部門目標分解進行審核,檢查考核與驗證。
c.負責對本部門的危險源辨識、環境因素識別、風險評價和控制措施的確定,完成本部門目標、指標,明確各崗位職責;
d.協助管理者負責公司三合一管理體系和環境標志產品保障體系的建立、運行、日常協調和管理,制定年度體系審核計劃并實施,·
e.負責組織質量管理和質量控制人員的業務指導和培訓工作,并對其業務水平和工作能力定期檢查、考核、評比;
f.負責組織管理體系的管理手冊和程序文件的制、修訂或換版工作,及落實監督各部門文件制定、修訂或換版工作;
g.負責組織公司內部審核,協助管理者承擔管理體系的管理評審的具體工作;
h.負責第二方或第三方關于管理體系類的外部審查的策劃、組織準備、接待,組織對外部審查所提出的問題整改和改進建議的溝通、實施和結果回復歸口管理體系的糾正措施控制,組織進行數據分析;
i.負責產品質量問題處理,識別責任部門,配合查明投訴問題的原因追溯,
j.糾正措施的組織落實以及投訴考核,組織整個投訴流程的運行,并跟蹤、協調、匯總、反饋歸口結案的管控部門;協調流程運行過程中存在的問題;
k.負責產品實現過程品質控制,編制檢驗指導書,做好進料、過程、成品的檢驗和驗證并保持記錄,負責產品第三方送檢工作;
l.負責監視和測量設備的管理,編制年度校準計劃并執行校準或檢定,負責對偏離校準狀態時的追蹤處理
m.負責 TSAPICE產品認證標志文件的管理及使用和監督檢查;
n.負責公司標準化、質量管理工作的落實、監督、檢查;
o.負責收集本部門與產品質量有關的法律、法規,對外來文件進行正確傳遞。
2.2 質量管理體系
志通管閥以質量為發展之本,競爭之源,長期堅持質量管理體系建設,致力于滿足市場需求的研發項目,積極吸納先進管理方法。公司通過 ISO9001:1994 質量管理體系認證,長期以來,有效貫徹并整合 ISO9001、ISO14001、OHSAS18001 等管理體系,持續提升質量管理水平和用戶滿意度。
質量目標顧客:
產品一次檢測合格率≥95%,
國家相關部門產品市場抽查合格率 100%;
對顧客投訴處理率 100%,
顧客滿意度≥90%;
2.3強化質量安全責任
為實現公司質量安全責任目標,公司建立健全質量安全領導機構,成立了由董事長任主任的產品質量安全領導委員會,各子公司設立分委員會,負責產品質量安全工作的監督考核。建立了“首席質量官(CQO)”制度,明確了CQO的職責和權利,充分行使質量安全“一票否決權”。質檢部跟各子部門簽訂《產品質量安全責任書》,再分層落實到每個崗位,并實施考核。
通過每年九月的“質量月”活動宣貫質量安全知識,強化員工質量安全意識。通過質量、環境、職業健康安全三體系審核,及時發現與消除質量安全隱患。
在設計、生產、安裝等過程中,主要采取以下措施確保質量安全:
?設計部門對新產品進行FEMA分析和防差錯設計;
?質檢部門嚴格實施首檢、巡檢、終檢、監檢“四檢”制度;
?工藝部門每月對關鍵過程進行工藝紀律檢查;
?生產部門實施經理負責制,對生產過程進行全程跟蹤監督。
第三章 質量誠信
3.1 質量誠信管理
3.1.1 完善質量體系,加強質量管理
多年來,公司始終堅持以顧客為關注焦點,持續改進質量管理工作,不斷完善質量管理體系,通過消化吸收國際、國家標準,優化生產流程與工作流程,建立起了比較完善質量管理網絡。質量管理體系、環境管理體系、職業健康安全管理體系等多體系在企業內部的高效運行,在很大程度上促進了工作質量和產品質量的提高。
公司設有專門材料入庫檢驗員,負責原材料、配套件入庫檢驗。依據《供方管理辦法》,建立了供方質量誠信檔案,并采用升降級淘汰制度,對每年累計出現三次供貨不合格的供應商,取消其供貨資格;對供貨質量連續穩定的供應商,則予以升級或提供政策優惠。
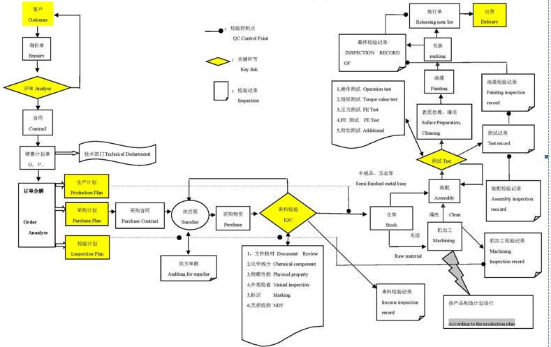
3.1.2 嚴密節點控制,重視過程管理
工作流程及質量控制點分布圖

公司按照閥門標準設立有質量網絡檢測節點,實現檢測項目全覆蓋,生產過程層層把關。采取定崗定責、過程檢查、質量考核、責任追究、質量追溯、數據統計分析等一系列行之有效的方法,做到關鍵工序重點控制、普通工序規范操作,通過對生產過程的全面控制和對關鍵節點的有效監督,提高了工作質量,保證了產品質量。
3.1.3 建立監督機制,執行責任管理
公司制定質量管理考評管理制度,對各生產車間進行定期監督檢查,貫徹實施“誰制造誰負責”的管理理念,鼓勵責任部門和管理人員對體系運作、監督、客戶投訴出現的問題進行快速反應、積極整改,徹底有效地執行糾正措施,約束出現質量、客戶投訴問題后不糾正不改進的單位和責任人。
3.1.4 鼓勵全員參與,實現質量改善
公司重視質量文化建設,把人品決定產品、產品決定企品作為質量培訓教育的核心。引導全員參與質量管理,通過不斷深入開展合理化提案、日常質量改善、QCC 品管圈、專業質量改善等措施,使廣大員工充分參與到質量改善的每一個環節,提升產品質量、分享改善成果。
3.1.5 升級信息傳遞,強化指標監控
公司在質量方針要求的前提下,每年度對下一年度的質量目標進行策劃,并將總目標層層分解至各職能部門,各部門對受控目標任務進行分解、統計、分析、改進,以確保公司總目標的實現。
為提好的質量信息傳遞的準確性和及時性,公司升級了質量信息化系統。通過 ERP 系統,實現了信息的實時傳遞以及快速準確統計。
3.2 質量文化建設
3.2.1 誠信教育
公司通過《人力資源控制程序》和《培訓管理規定》,對質量誠信教育制定培訓方案,通過培訓評價對培訓效果進行驗證,在全公司范圍內推廣和宣傳質量誠信的精神。對包括企業產品設計、生產、采購、銷售、服務等所有產品領域的質量控制、企業誠信文化的建設、宣傳及活動組織、環境與職業安全健康等方面進行系統培訓。
本公司在市場上確立的誠實守信的形象和聲譽,是公司每位員工誠實守信的綜合反映,通過加強對全體員工誠實守信道德觀念的教育,確立“誠信做人,以德立身,誠信經營,以德治企”的思想理念,讓員工將誠信記于心、施于行,并把公司看成是“講道德、講誠信、講商譽”的市場主體,而不只是賺錢的工具。
3.2.2 誠信自律
公司在品牌知名度不斷提升的同時,始終將企業質量誠信建設視為重要的一環。樹立先進的企業價值觀和正確的經營理念,守法經營,自覺接受有關部門的監督管理。
3.2.3 企業文化
公司注重利用企業文化建設,提高廣大員工誠實守信的道德素質,建設了一支講誠信、業務精的高素質員工隊伍。公司始終以遵章守法為前提,以客戶需求為中心,以良好服務的手段開展生產經營活動,使誠實守信滲透到企業經營的各個環節。
公司領導清楚的認識到如今市場競爭歸根結底是人才的競爭,全方位加大對職工進行產品質量教育和業務能力培訓的力度。采取外配與內訓相結合培訓方式。通過完善教育培訓管理體系,堅持培訓與考核相結合,從公司發展和員工需要兩方面,精心合理地安排培訓內容,開展多層次、多形式、多渠道、差異化的培訓,充實員工在內部管理、業務能力、綜合素質等方面的知識。通過完善的培訓體系,不僅提高了員工的業務能力,而且大大提升了員工的主人翁意識和對企業質量文化的理解。
第四章 質量基礎
4.1 產品標準
公司始終貫徹標準化管理,生產的產品嚴格按照國際標準、國家標準或行業標準設計、加工制造。制定了《標準化管理手冊》,形成了管理標準、技術標準、工作標準三大系列標準化文件。迄今為止,公司已成制造企業內部標準,所生產的產品已獲多項新型專利和發明專利。
4.2 計量水平
公司按國家法律和法規建立了有效的計量管理,質檢部設置專職計量員,負責公司計量器具的管理工作。為保證計量器具的準確性和可靠性,公司現有量具均采購自國外內知名品牌,并在檢定校準時積極與法定計量機構進行合作。公司已經獲得<AAA測量管理體系認證>,通過有效可靠的測量數據來控制生產、指導生產,取得了良好的經濟效益和社會效益。
4.3 認證認可情況
公司順利通過了并獲得 ISO9001 質量管理體系認證,ISO14001 環境管理體系認證,OHSAS18000 職業健康管理體系,產品獲得CE等認證,獲得浙江省市場監督管理局頒布的生產許可證。
4.4 特種設備安全管理
我公司按照國家有關法律、法規、規章、標準等的要求,建立和完善了安全生產管理制度、管理制度和安全操作規程,并懸掛上墻。加強對職工的宣傳教育,狠抓制度的落實工作,確保了各項制度的貫徹落實,有效杜絕了“三違”現象發生。為了有效防范重、特大事故的發生,公司加強了對特種設備和特種作業人員的安全管理,完善了特種設備和特種作業人員的安全管理制度,對特種設備定期進行保養和檢測,及時整改存在的問題,確保設備保持良好的運行狀態。公司的特種作業人員,經過上級主管部門培訓并考試合格后,持證上崗,規范操作,確保了作業安全。
第五章 產品質量責任
5.1 產品質量承諾
a.本企業嚴格遵守《中華人民共和國產品質量法》等相關法律法規,依法誠信經營。
b.本企業依法管理和生產,落實質量安全主體責任。建立健全各項管理制度,完善各項記錄和臺賬。
c.本企業保持資質的有效性,生產的產品取得了相應的工業產品生產許可證,并在有效期內。
d.本企業周圍環境、生產現場符合國家標準規定的要求。
e.本企業嚴格執行原輔材料檢驗制度,所用的原輔材料及包裝材料符合相應的國家標準、行業標準及其相關規定。
f.保證不生產加工假冒偽劣產品,不合規格產品不出廠。
g.在閥門選用、安裝、使用正確的前提下,閥門的質保期為產品發貨后兩年。在產品質保期內,如因制造質量不良或材料缺陷而發生損壞或不能正常工作時,閥門制造商或承銷商應負責包修及免費更換零部件。
h.在質保期內,如因操作不當或外部不可抗拒的因素所造成的非質量問題導致設備故障,閥門制造商或承銷商應根據用戶的需求組織或協助維修。
i.質保期滿后,閥門制造商或承銷商應根據用戶的需求繼續提供服務,并保證備品備件的充足供應。
5.2 生產許可情況
本公司生產加工場所、生產設備、設施、檢測儀器、管理人員、技術人員等在同行業中處于先進水平,符合相關國家法律、法規要求,獲得浙江省市場監督管理局頒布的特種設備生產許可證。
第六章 質量風險管理
6.1 質量投訴
公司始終關注顧客要求,貫徹"質量第一"的宗旨,將顧客滿意視為我們永遠追求的目標,并把顧客滿意度列入公司質量目標。為方便顧客投訴公司成立了由專人負責的投訴接待。遇有投訴,接待人員嚴格按照投訴處理流程,熱情接待、及時處理、并做好記錄、及時反饋。所有的投訴問題,將會在公司每月的質量會議上曝光,形成糾正措施。
6.2 質量風險監測
6.2.1 質量控制點
公司對產品質量關鍵特性、關鍵部位、薄弱環節存在的風險進行重點控制并采取適宜的管理措施和方法,制訂了《車間工藝管理規定》。通過對質量控制點的人員能力策劃、設備策劃、物料策劃、作業指導書策劃、環境策劃、評比策劃,使得產品質量關鍵特性、關鍵部位、薄弱環節存在的風險處于控制中。
6.2.2 質量監督審核
公司設置質檢部門,通過質量檢驗專員對各生產現場進行監督,對各生產事業部的生產過程、工藝紀律執行情況進行監督檢查。
依據《質量管理考評管理制度》,對質量監督檢查所發現問題點的
整改情況進行督促,確保其及時有效的整改。
6.2.3 可靠性驗證試驗
為試驗閥門批產產品性能可靠性并達到客戶規定的指標,公司設有8臺測試試驗臺,并將各檢測標準上墻。在模擬客戶的運行工況下,對閥門的啟閉、泄漏等進行試驗,對產品的質量可靠性風險進行監測。對試驗過程暴露出設計和制造中的薄弱環節,提出可靠性增長的相關要求。
6.3 應急管理
為了提高本公司對突發事故和險情的應急能力,保證在發生重大、特大事故時,指揮調度暢通,人員、設備、物資能及時到位,確保本公司在發生事故時能夠及時有效地控制,保護員工的生命、環境和國家財產安全,把事故損失降到低點,依據《中華人民共和國安全生產法》、《中華人民共和國突發事件應對法》、《生產安全事故應急預案管理辦法》等有關規定,結合我公司實際情況制定生產安全事故應急預案。生產安全事故應急預案分綜合應急預案和專項應急預案兩個級別,綜合應急預案是公司組織管理、指揮、協調相關應急資源和應急行動的整體計劃和程序規范,專項應急預案是總體預案的組成部分,是針對不同的突發事故的行動方案和保障方案。為了達到應急救援能夠準確及時響應,公司定期組織員工進行應急演練,并對演練過程中存在問題的地方進行改進完善,以確保突發事件發生時,能夠啟動應急預案,規避風險減少危害。
結 束 語
浙江省以標準和認證為手段,以高標準引領打造“浙江制造”品牌,強調不斷完善質量誠信標準體系、加快質量信用信息化建設。嚴格依據“浙江制造”品牌要求,健全公司誠信制度,完善誠信體系。公司相繼完善了相關制度,認真貫徹落實,并自覺接受有關部門的監督管理。質量誠信體系建設是一項長期的、系統的工作任務,要完善質量誠信體系建設的規章制度,鞏固和深化企業質量誠信建設所取得的成效,必須建立長效機制,科學實施,常抓不懈。公司堅持持續改進質量管理體系,不斷提升質量誠信水平,為客戶獲得的閥門而奮斗。